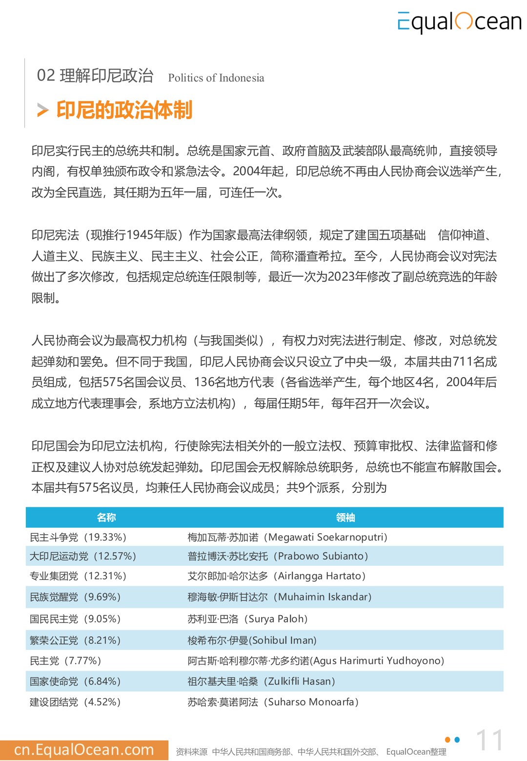
从政治角度来看,印尼与中国关系持续升温双方在政治的上层建筑上往来密切并达成诸多合作,雅万高铁这一里程碑式合作不仅是中国高铁力量在全球的首次体现,也是帮助印尼实现经济腾飞的重要基础设施。
经济方面,印尼具有超越世界平均水平的发展增速,制造业及服务业增长拉动着印尼奔向中等强国,前景可观。作为东南亚地区人口最为众多的国家,人口红利则是印尼经济发展坚实的驱动内核,其年轻化的人口结构导致印尼在消费领域拥有广阔的市场份额.获取完整报告私微:xpossible8866
根据雅加达邮报2月5日报道,2023年印度尼西亚经济增长率为5.05%,低于2022年的5.31%。高于世界平均水平。统计局官员认为主要因素是消费增长放缓。占全国GDP一半以上的家庭支出增长率从前年的4.93%下降到去年的4.82%。在全球经济和大宗商品价格疲钦的情况下,占GDP近四分之一的出口增长率从超过16%雅降至仅1.32%。制造业、贸易、农业、运输和物流业合计贡献了印尼GDP的一半。
产业方面,2023年印度尼西亚各产业占比分别为农业13%,工业43.3%,服务业43.7%.





受历史影响,华人文化也是印尼文化的一个重要组成部分。当地人的饮食、音乐等受到了华人文化的深远影响。但同时,华人文化也受到其他民族文化的造,如传统丧和祭祀礼仪就受到当地和西方文化的多重改造。华人食用的面条中,主要肉类是鸡肉,而不是传统应用的猪肉,这是由于当地伊斯兰教的影响。据酒水彼得拉大学的EstherKuntjara博士指出,华人传承的习俗逐渐淡化,家庭中的传统文化元素,如命名方式、问方式、烹饪方法以及舞蹈音乐艺术等,正逐渐失去传统特色。





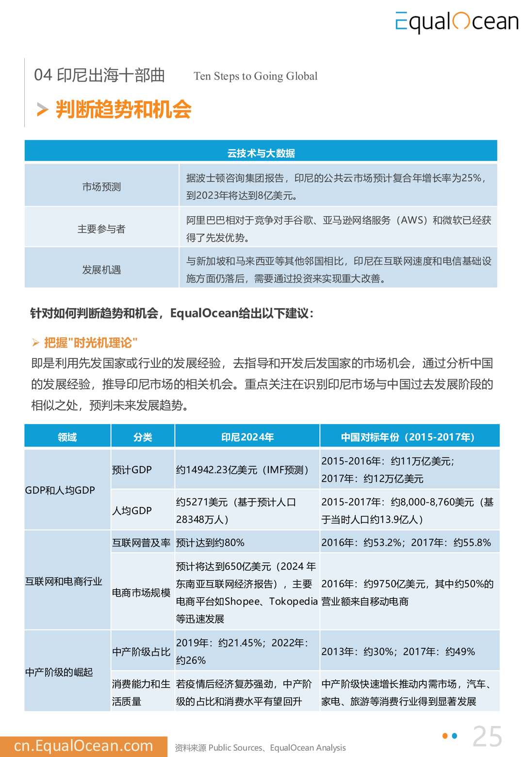
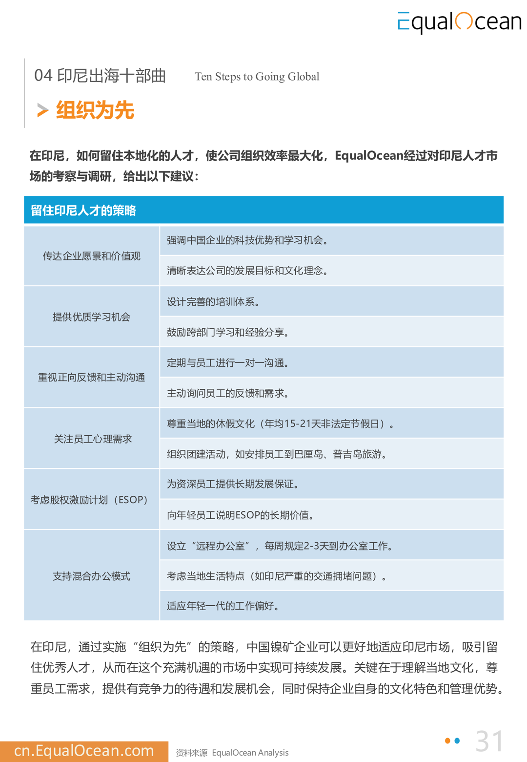
第一步 判断趋势与机会第二步 组织为先
第三步 市场洞察
第四步 重构产品与服务
第五歩 梳堙和搭建渠遒第六步 做好营销塑造品牌
第七步 推进本地化第八步 把握和降低市场风险
第九步 用好ESG护身符
第十歩 嫁接资本
















